Ozon · Platform Architecture · 2007–2009

Catalog Architecture

Создание независимого каталожного слоя, который позволил масштабировать ассортимент, разделить закупочную и merchant-модель и подготовить платформу к marketplace-архитектуре.

Контекст Операционный пайплайн Архитектурные слои Эффект

Контекст

Каталог должен был стать независимым системным слоем, а не просто витриной товаров.

Каталожный операционный пайплайн

1. Создание и управление ветками каталога

2. Оптимизация структуры каталога

3. Каталогизация новинок

4. Привязка товаров к торговцу и заливка цен

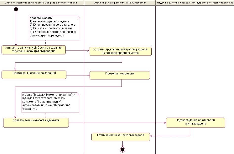
5. Открытие новой группы / публикация

Архитектурное разделение слоёв

Core Catalog Layer

  • Единая карточка товара
  • Атрибутная модель
  • Иерархия веток
  • SKU-логика
  • SEO-структура

Merchant Layer

  • Привязка товаров к Торговцу
  • Отдельная модель цен
  • Комиссионная логика
  • Условия продажи
  • Контроль статусов партнёра

Эффект для платформы