Ozon · Merchant Finance · 2007–2009

Finance & Merchant Technology

Построение финансового контура marketplace-модели: от расчёта комиссий и отчётности партнёров до документооборота, оплаты услуг и контроля качества проекта.

Контекст Операционный процесс Архитектурный эффект

Контекст

Merchant-модель невозможна без прозрачного и масштабируемого финансового слоя.

Операционный процесс

1. Продвижение и активности партнёра

2. Управление статусами продаж

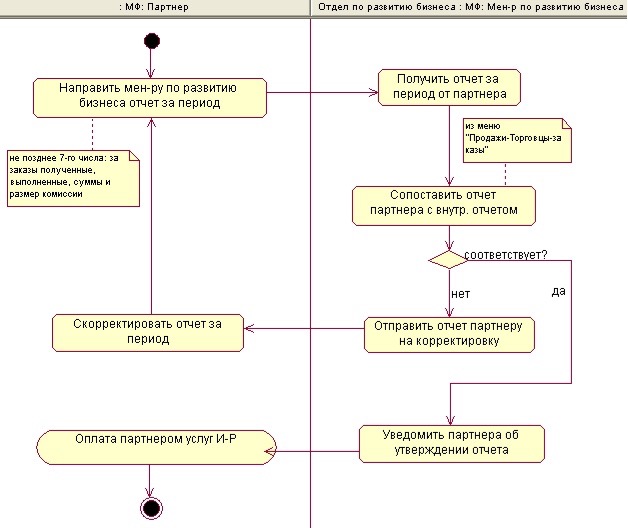
3. Отчётность и сверка

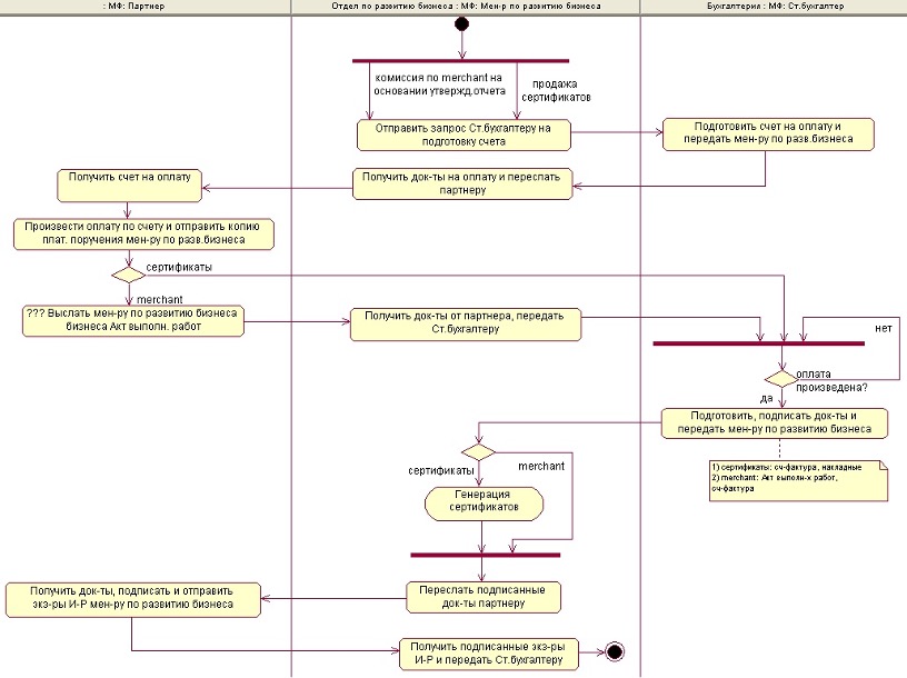
4. Комиссии и документооборот

5. Контроль качества

Архитектурный эффект