B2B Gift Certificates Model

Корпоративная и промо-модель продажи сертификатов рекламным агентствам и компаниям. Фактически — отдельный B2B revenue-stream + инструмент привлечения массового трафика.

Обзор Модель Экономика Вывод

Обзор

Модель продажи подарочных сертификатов рекламным агентствам с дисконтом 10–15% от номинала.

Это был ранний инструмент масштабного привлечения пользователей до эпохи performance-маркетинга.

Бизнес-модель

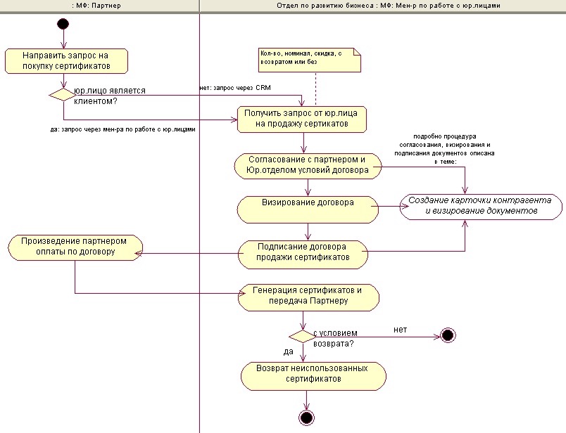
Работа с агентствами (Leo Burnett, Wunderman, Глобос Форс). Они закупали номиналы со скидкой и использовали их в промо.

Пример: кампания Philip Morris — код под крышкой пачки → активация в личном кабинете → покупка товара на Ozon.

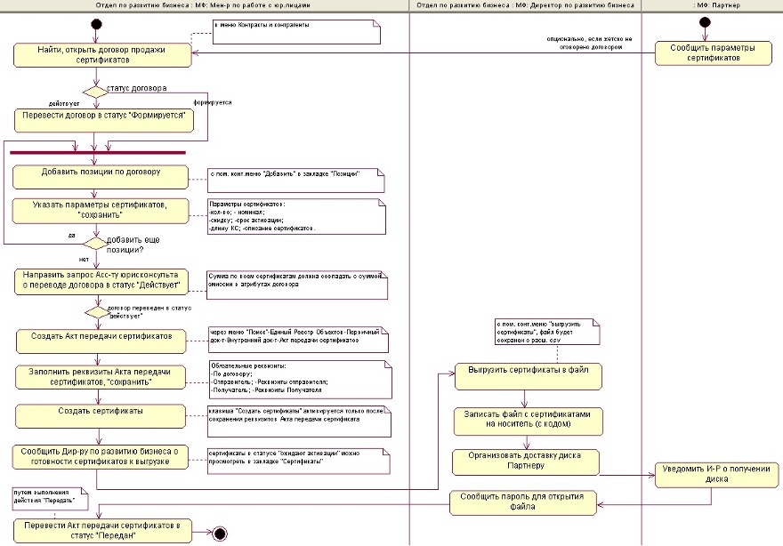
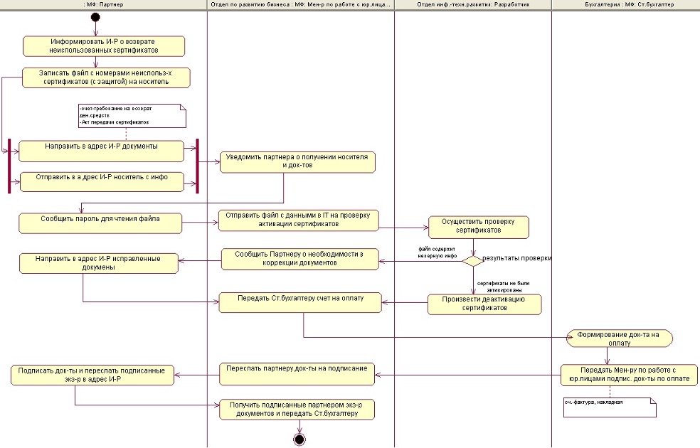
Документы и процесс работы

Board-Level Экономика

350–500 млн ₽ Средний месячный оборот
4–6 млрд ₽ Годовой объём направления
10–15% Средний дисконт агентствам
Массовый трафик Рост узнаваемости бренда

Стратегический эффект

Модель сертификатов стала гибридом маркетингового канала и полноценного коммерческого направления.