Ozon · Merchant Programs · 2007–2009

Merchant Expansion

Расширение каталога за пределы классической закупочной модели через запуск merchant-программ.

Контекст Стратегия Операционная модель Документы

Контекст и проблема

Платформа генерировала спрос, но не могла брать на себя регуляторный и логистический риск.

Стратегическое решение

Операционная модель запуска

Документы и процесс запуска

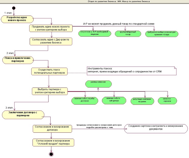
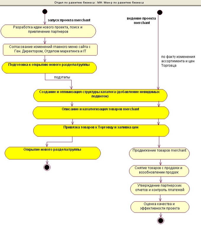
Запуск merchant-проекта
Поиск партнёров
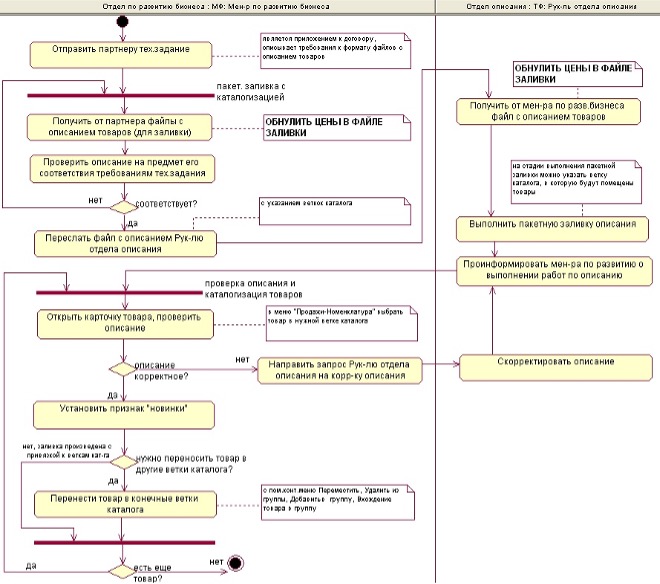
Каталогизация
Заливка цен
Открытие раздела

Риски merchant-модели

  • Потеря контроля над клиентским опытом
  • Репутационные риски
  • Зависимость от партнёра
  • Синхронизация каталога и цен
  • Регуляторные ограничения